通知公告

当前位置: 首页 > 通知公告 > 正文

beat365在线唯一官网2017年普通高校招生宣传咨询会

2017/06/22            

各位考生和家长:

为了方便广大考生及家长了解beat365官网的学科建设、办学特色、人才培养、毕业生就业及2017年招生情况等。beat365官网将安排工作人员赴部分省(市、区)参加招生宣传咨询会,开展招生宣传工作,具体情况如下:

一、外省(市、区)招生宣传咨询会:

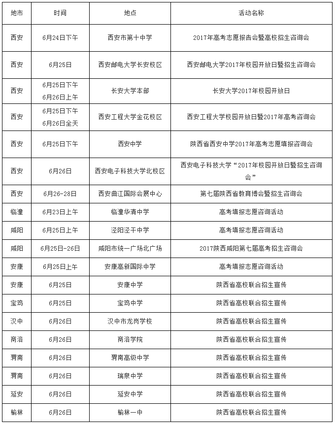
二、省内招生宣传咨询会:

欢迎广大考生和家长就近选择咨询会地点,进行咨询,了解有关情况。

beat365在线唯一官网

招生办公室

2017年6月22日

/ 打印 /    / 关闭 /     / 返回 /